您好,欢迎访问先洲生活在线 |注册 下载手机客户端

昆明

更换城市
会员卡
购物车0
网站首页>> 家政首页>> 安装服务>> 家具安装>> 晾衣架安装(电动/智能)

晾衣架安装(电动/智能)

为了你的消费权利得到保障,请在平台上支付!

定金:¥100元 /一口价
家政类别:家具安装
服务时间:09:00-21:00
服务工具:镙丝刀,小锤,扳手,梯子,万用表,电钻,切割机等
预约人数:0人
浏览次数:428次
已预约:
人次 
预约前请先绑定手机,方便通知哦!~

服务时间

服务地址

联系方式

更多需求

  • 服务须知
  • 服务详情
  • 购买记录
  • 家政点评
服务须知
为了你的消费权利得到保障,请在平台上支付!
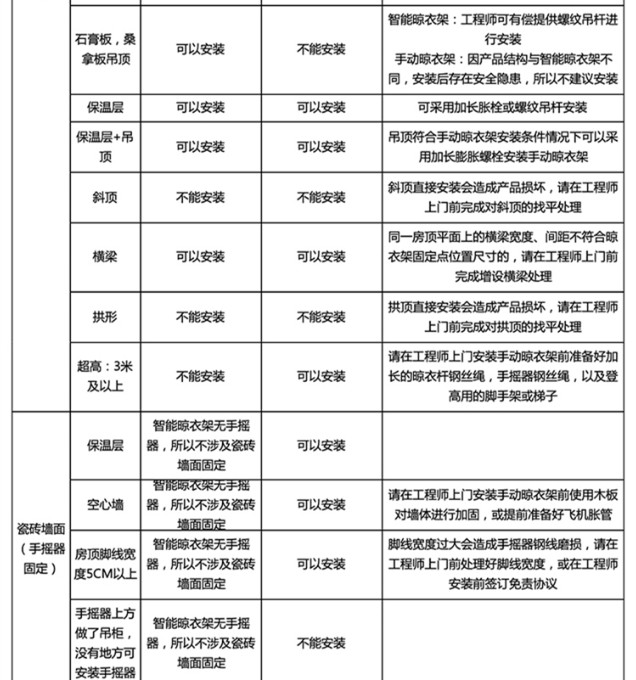
服务详情

客服热线.png


1602418713859208.jpg晾衣架收费标准3.jpg晾衣架收费标准4.jpg晾衣架收费标准5.jpg




购买记录
报名ID 姓名 金额 时间
64 189******46 ¥110元 2021-09-24 22:23:49
先洲服务中心的评价
我预约过先洲服务中心, 我要评价
copyright 2013-2113 www.shenghuozx.cn All Rights Reserved 先洲生活在线版权所有 - 滇ICP备 16001389号-2

滇公网安备 53011202000455号

滇ICP备 16001389号-2